8 省份锚定木材行业,绿色转型与产业升级成“十五五”焦点
作者: 发布时间:2026-02-05 15:03:11 浏览量:
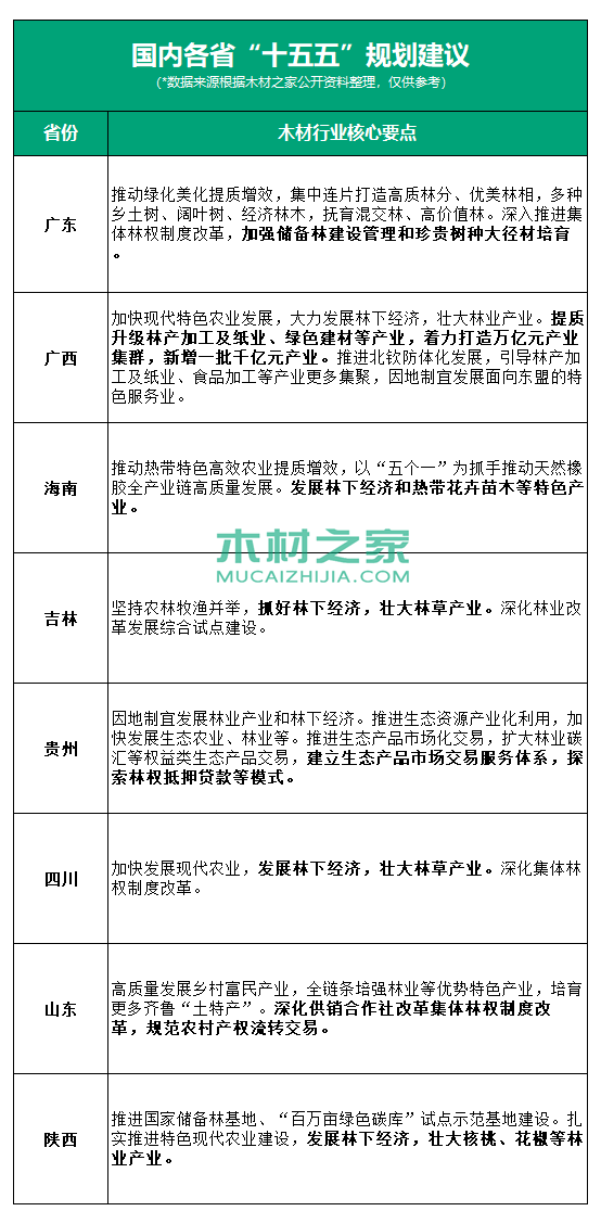
随着 “十五五” 规划编制推进,木材行业迎来政策聚焦期。截至 2025 年 12 月,全国 23 个已公布规划建议的省份中,8 个省份明确将木材相关产业纳入发展布局,以资源培育、产业升级、绿色转型为主线,勾勒出林业产业高质量发展蓝图。
各省规划呈现鲜明的区域特色与协同逻辑。广西聚焦林产加工、纸业及绿色建材提质升级,提出打造万亿元产业集群,依托北钦防一体化布局推进产业集聚,并借力东盟区位优势发展特色服务业,形成 “资源 - 加工 - 贸易” 联动格局。广东则深化集体林权制度改革,重点加强储备林建设与珍贵树种大径材培育,夯实木材资源供给基础。云南以工业原料林产业为突破口,明确 “十五五” 末期实现产值翻番、突破千亿元的目标,通过科技赋能与产业链延链补链强链,推动产业向高端化、智能化转型。湖南则强调优化产业布局,兼顾 “一乡一品” 差异化发展与产业集群化集聚,构建全产业链发展模式。详细如下:

绿色发展与资源安全是各省规划的共同底色。当前我国木材对外依存度长期维持在 50% 左右,叠加部分国家原木出口限制,资源安全保障压力凸显。8 省份均将森林资源培育放在优先位置,通过储备林建设、良种培育、林下经济发展等举措,强化 “储材于林” 战略。同时,绿色转型成为产业升级核心方向,从林产加工清洁生产到绿色建材研发,从全生命周期低碳管理到循环经济模式推广,全方位推动木材行业摆脱 “高耗低效” 标签。
8 省份的规划布局,既立足区域资源禀赋精准施策,又呼应国家木材安全与生态文明建设战略,为木材行业构建 “资源安全有保障、产业升级有路径、绿色发展有支撑” 的发展格局奠定了坚实基础。想了解更多木业信息,欢迎关注木材之家mucaizhijia.com。
